最新動態

zui-xin-dong-tai

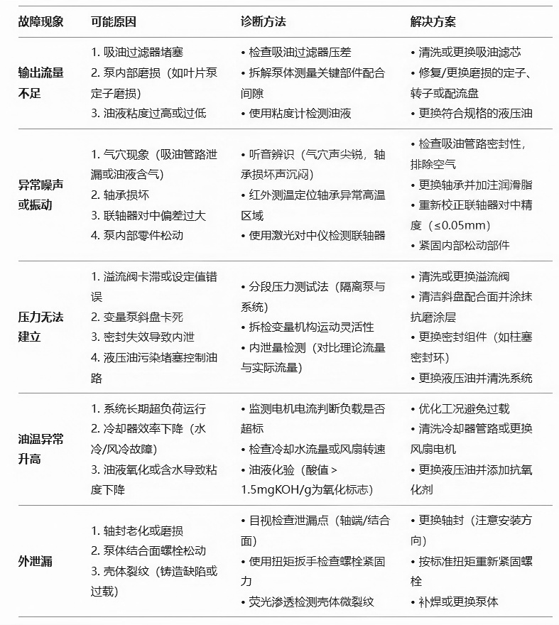
泵典型故障診斷與應對措施

打印本文             

典型故障診斷與應對措施.png來源:公眾號液壓說

快速預約上門 Reservation
聯系我們 Contact US
  • 地 址:山東森特克液壓有限公司
  • 電 話:0537-5415166
  • 手機:18905377799
  • 郵 箱:senteke@foxmail.com

Copyright ?山東森特克液壓有限公司 | 螺紋插裝閥&二通插裝閥應用專家 | 致力于插裝閥集成系統優訂制&液壓伺服控制系統,Inc.All rights reserved.  魯ICP備16019183號  

Go To Top 回頂部
毛片a级